رشته بیوتکنولوژی چیست؟ میزان درآمد، بازارکار و آینده آن

بیوتکنولوژی (Biotechnology) یکی از میانرشتهایترین و در عین حال راهبردیترین شاخههای علوم نوین است که نقش آن در زندگی انسان هر روز پررنگتر میشود. از تولید داروهای پیشرفته و واکسنها گرفته تا اصلاح محصولات کشاورزی، درمان بیماریهای صعبالعلاج، حفاظت از محیط زیست و حتی توسعه سوختهای زیستی، همگی به نوعی با بیوتکنولوژی گره خوردهاند. در این مطلب تلاش شده است که به این پرسش پاسخ داده شود که رشته بیوتکنولوژی چیست، بازار کار و میزان درآمد آن چگونه است و آینده این رشته چه چشماندازی دارد.
بیوتکنولوژی چیست؟
بیوتکنولوژی به زبان ساده، کاربرد علوم زیستی (مانند زیستشناسی سلولی و مولکولی، ژنتیک، میکروبیولوژی و بیوشیمی) در کنار فناوری و مهندسی برای تولید محصولات یا ارائه خدمات مفید به انسان است. در واقع، بیوتکنولوژی پلی میان علم و صنعت ایجاد میکند تا یافتههای آزمایشگاهی به راهحلهای عملی و اقتصادی تبدیل شوند.
بر اساس تعریف سازمانهای علمی معتبر، بیوتکنولوژی شامل هر فناوریای است که از سیستمهای زنده، سلولها یا اجزای آنها برای تولید یا اصلاح محصولات و فرآیندها استفاده میکند. این تعریف گسترده نشان میدهد که بیوتکنولوژی تنها به آزمایشگاه محدود نیست و طیف وسیعی از صنایع را در بر میگیرد.
بلد باشید: راز تعادل در دنیای دیجیتال: با اپلیکیشن Digital Wellbeing بر گوشی خود حاکم شوید
تاریخچهای کوتاه از بیوتکنولوژی
اگرچه بیوتکنولوژی بهعنوان یک علم مدرن شناخته میشود، اما ریشههای آن به هزاران سال قبل بازمیگردد. تخمیر نان، ماست، پنیر و نوشیدنیهای سنتی نمونههایی از بیوتکنولوژی سنتی هستند. با این حال، بیوتکنولوژی نوین از دهه ۱۹۷۰ و با کشف فناوری DNA نوترکیب آغاز شد. این تحول امکان دستکاری هدفمند ژنها و تولید پروتئینهای انسانی مانند انسولین را فراهم کرد و انقلابی در پزشکی و صنعت ایجاد نمود.
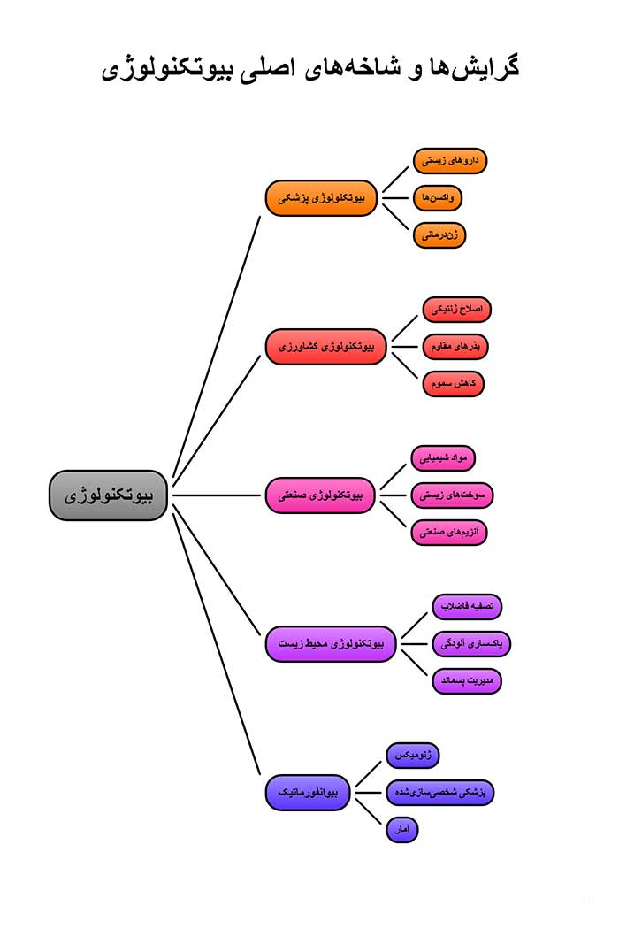
گرایشها و شاخههای اصلی بیوتکنولوژی

بیوتکنولوژی رشتهای بسیار گسترده است و به شاخههای متعددی تقسیم میشود که هرکدام کاربردها و بازار کار خاص خود را دارند:
1. بیوتکنولوژی پزشکی (قرمز)
این شاخه بر سلامت انسان تمرکز دارد و شامل تولید داروهای زیستی، واکسنها، آنتیبادیهای مونوکلونال، ژندرمانی و سلولدرمانی است. بسیاری از پیشرفتهترین درمانهای امروزی حاصل دستاوردهای این حوزه هستند.
2. بیوتکنولوژی کشاورزی (سبز)
هدف این شاخه افزایش بهرهوری و کیفیت محصولات کشاورزی است. اصلاح ژنتیکی گیاهان، تولید بذرهای مقاوم به آفات و خشکی، و کاهش مصرف سموم شیمیایی از مهمترین کاربردهای آن به شمار میرود.
3. بیوتکنولوژی صنعتی (سفید)
در این حوزه از میکروارگانیسمها و آنزیمها برای تولید مواد شیمیایی، سوختهای زیستی، پلاستیکهای تجزیهپذیر و آنزیمهای صنعتی استفاده میشود. این شاخه نقش مهمی در توسعه صنایع پاک و پایدار دارد.
4. بیوتکنولوژی محیط زیست (خاکستری)
بیوتکنولوژی محیط زیست به حل مشکلات زیستمحیطی میپردازد؛ مانند تصفیه فاضلاب، پاکسازی آلودگیهای نفتی و فلزی، و مدیریت پسماندهای زیستی.
5. بیوانفورماتیک و زیستفناوری محاسباتی
با پیشرفت فناوری اطلاعات، تحلیل دادههای زیستی به یکی از ارکان اصلی بیوتکنولوژی تبدیل شده است. بیوانفورماتیک ترکیبی از زیستشناسی، آمار و علوم کامپیوتر است و نقش کلیدی در پروژههای ژنومیکس و پزشکی شخصیسازیشده دارد.
رشته بیوتکنولوژی در دانشگاه
رشته بیوتکنولوژی در مقاطع کارشناسی، کارشناسی ارشد و دکتری ارائه میشود. در مقطع کارشناسی، دانشجویان با مبانی زیستشناسی، ژنتیک، میکروبیولوژی، بیوشیمی و روشهای آزمایشگاهی آشنا میشوند. در مقاطع بالاتر، آموزشها تخصصیتر شده و دانشجو بر اساس گرایش انتخابی خود، مهارتهای پژوهشی و صنعتی عمیقتری کسب میکند.
این رشته نیازمند علاقه جدی به علوم پایه، کار آزمایشگاهی، تحلیل دادهها و یادگیری مداوم است. تسلط نسبی به زبان انگلیسی نیز برای مطالعه مقالات علمی و منابع تخصصی ضروری به شمار میرود.
حتما بلد باشید: آموزش گامبهگام فعالسازی DNS در ویندوز ۷ تا ۱۱ + ترفندهای طلایی
مهارتهای موردنیاز برای موفقیت در بیوتکنولوژی
موفقیت در این رشته تنها به مدرک دانشگاهی محدود نمیشود و مجموعهای از مهارتها نقش تعیینکننده دارند:
- تسلط بر مفاهیم زیستشناسی مولکولی و ژنتیک
- مهارت کار با تجهیزات آزمایشگاهی
- توانایی تحلیل داده و نگارش گزارشهای علمی
- آشنایی با نرمافزارهای تخصصی (مانند ابزارهای بیوانفورماتیک)
- تفکر انتقادی و حل مسئله
- روحیه کار تیمی و پژوهشی
بازار کار رشته بیوتکنولوژی
بازار کار بیوتکنولوژی بهشدت وابسته به سطح تحصیلات، مهارتهای فردی و شرایط کشور یا منطقه است. بهطور کلی، فارغالتحصیلان این رشته میتوانند در حوزههای زیر فعالیت کنند:

1. صنایع دارویی و بیوتکنولوژی
شرکتهای داروسازی، تولید واکسن، کیتهای تشخیصی و فرآوردههای زیستی از مهمترین کارفرمایان این رشته هستند.
2. مراکز تحقیقاتی و دانشگاهها
بسیاری از فارغالتحصیلان، بهویژه در مقاطع ارشد و دکتری، وارد حوزه پژوهش و تدریس میشوند.
3. صنایع کشاورزی و غذایی
شرکتهای تولید بذر، کودهای زیستی، افزودنیهای غذایی و صنایع تخمیری از دیگر فرصتهای شغلی محسوب میشوند.
4. استارتاپها و شرکتهای دانشبنیان
با رشد اکوسیستم نوآوری، استارتاپهای بیوتکنولوژی نقش مهمی در ایجاد فرصتهای شغلی جدید ایفا میکنند.
5. کنترل کیفیت و آزمایشگاههای تشخیص
آزمایشگاههای تشخیص طبی، کنترل کیفیت مواد غذایی و دارویی نیز به نیروهای متخصص این رشته نیاز دارند.
میزان درآمد رشته بیوتکنولوژی
درآمد بیوتکنولوژیستها به عوامل متعددی بستگی دارد؛ از جمله سطح تحصیلات، سابقه کاری، مهارتهای تخصصی، نوع صنعت و کشور محل فعالیت.
در ایران، درآمد فارغالتحصیلان تازهکار معمولاً در سطح متوسط قرار دارد، اما با افزایش تجربه، تخصص و ورود به شرکتهای دانشبنیان یا پروژههای تحقیقاتی بزرگ، درآمد میتواند بهطور قابلتوجهی افزایش یابد. افرادی که در حوزههای نوظهور مانند بیوانفورماتیک، تولید داروهای نوترکیب یا مدیریت پروژههای تحقیق و توسعه فعالیت میکنند، معمولاً درآمد بالاتری دارند.
در سطح بینالمللی، بیوتکنولوژی از رشتههای پردرآمد محسوب میشود و متخصصان آن در کشورهای پیشرفته از حقوق و مزایای قابلتوجهی برخوردارند.
مزایا و چالشهای رشته بیوتکنولوژی

مزایا
- نقش مؤثر در حل مشکلات اساسی بشر
- تنوع بالای حوزههای کاری
- امکان فعالیت در سطح بینالمللی
- پویایی و رشد مداوم علمی
چالشها
- نیاز به تحصیلات تکمیلی برای موقعیتهای بهتر
- رقابت بالا در برخی حوزهها
- وابستگی بازار کار به سرمایهگذاری و سیاستگذاری علمی
- فشار کاری در پروژههای تحقیقاتی
آینده رشته بیوتکنولوژی
آینده بیوتکنولوژی بسیار روشن و امیدوارکننده ارزیابی میشود. با افزایش جمعیت جهان، نیاز به غذا، دارو، انرژی و راهحلهای پایدار بیش از گذشته احساس میشود و بیوتکنولوژی در مرکز پاسخ به این نیازها قرار دارد. فناوریهایی مانند ویرایش ژن (CRISPR)، پزشکی شخصیسازیشده، هوش مصنوعی در زیستفناوری و زیستتولیدهای پایدار، چشمانداز این رشته را متحول کردهاند.
کشورهایی که سرمایهگذاری جدی در این حوزه انجام دهند، از مزایای اقتصادی، علمی و اجتماعی آن بهرهمند خواهند شد. برای افرادی که به علم، نوآوری و تأثیرگذاری بلندمدت علاقهمند هستند، بیوتکنولوژی میتواند انتخابی آیندهدار و ارزشمند باشد.
جمعبندی
رشته بیوتکنولوژی ترکیبی از علم، فناوری و خلاقیت است که نقش مهمی در شکلدهی آینده بشر ایفا میکند. اگرچه ورود به این حوزه نیازمند تلاش، یادگیری مستمر و کسب مهارتهای تخصصی است، اما در مقابل، فرصتهای شغلی متنوع، امکان پیشرفت علمی و تأثیرگذاری اجتماعی بالایی را فراهم میسازد. انتخاب آگاهانه این رشته میتواند مسیر شغلی پویایی را برای علاقهمندان به علوم زیستی رقم بزند.






